
Branding / Corporate Design
Born from a university project, CobeyAI offers AI-powered sales solutions and customized AI services. My task was to build the complete brand identity - creating an authentic AI aesthetic that balances innovation with accessibility. The result is a brand that speaks the language of technology while staying human.

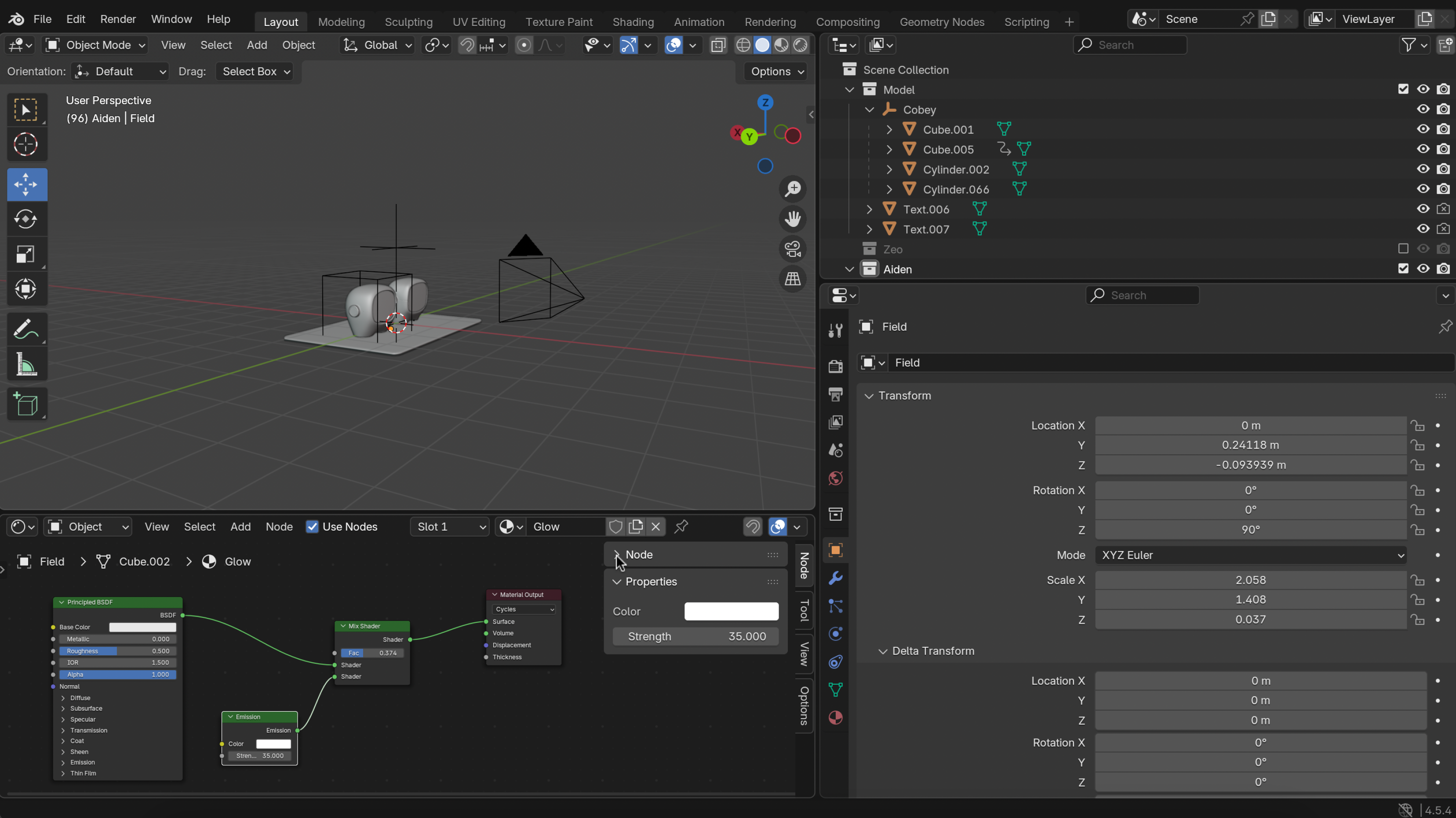
Two custom Blender characters bring the AI agents to life. They represent the service concept while serving as brand characters - making technology feel human and approachable. Custom creation ensures they fit perfectly into the brand universe.

Two AI services, two color worlds. The distinct palettes separate each service while the dark background makes colors work as visual highlighters. This modern, technical aesthetic underlines AI workflows - where color doesn't just beautify, it guides and differentiates.

My high-quality Figma designs bring the AI brand to life. Through the use of glass morphism, blurring and color gradients, every visual element appears profoundly technological. This sophisticated approach creates a cohesive aesthetic that unmistakably marks the brand as AI-driven and keeps it at the forefront of innovation.

From Figma to Webflow – the website features bold visual effects and two color worlds. Every element was individually designed to create a distinctive digital experience. Explore it yourself at www.cobey.ai

The motion design began with LottieLab - I animated the logo and created initial demos to breathe more life into our brand and combine visual movement with auditory aspects. Now, the era of After Effects animations begins, showcasing the capabilities of our AI services. Stay tuned.